白衣勝雪,丹心欺日,坦盪可付生死,消魂隻爲別恨。身非王侯輕富貴,飄逸自賽鶴臨風。花無其魄,玉無其魅。行走伴儒風,言笑生春意。姿聲神何以仿,俊朗不可奪。
江湖神秘勢力移花宮每隔一段時間,便會向江湖之中未婚的豪俠俊士派發“無缺公子邀請函”,持此憑証便可參與無缺公子競選會。然而奪取“無缺”之名又豈是易事,與會者不但要求家資豐厚,更要琴棋書畫樣樣精通,內功招式獨步江湖,還需有着潘安宋玉之貌,玉樹臨風之姿。競選會在移花宮中舉行,屆時群英齊聚,好不熱鬧;更有移花宮弟子週全照顧,這是多少男子夢寐以求之事。
那麼,爲天下男子趨之若鶩的完美公子花無缺到底是怎樣煉成的呢?且看移花宮無缺公子競選會大揭秘!
【群雄競天驕·資格判定】
壹 每月14日凌晨,移花宮會有專人查看九陰真經世界排行榜。凡是位列琴、棋、書、畫各榜單第一名的英偉才俊,或是在內功、內功研修、武學研修、經脈研修等榜單位列前三的須眉大俠均會收到移花宮發出的邀請函。(女性不會收到)
貳 每月14日至15日20時之間,持當月邀請函,可在蘇州(312,566)向移花宮無缺公子接引人卿雪購買參賽憑証宮主令·無缺。
叁 接引人卿雪會謹慎判斷來者的資質,通常需要符合以下條件,才能買到宮主令·無缺:善惡標籤爲狂,未婚娶,身體完整、未去勢。
肆 卿雪每月最多只發放16個宮主令·無缺,若到15日20時尚有剩餘,移花宮會在蘇州開啟宮主令·無缺的競拍。
伍 每月15日20時,移花宮會在蘇州開啟競拍,有意爭奪宮主令·無缺的玩家可前往蘇州參加。需符合以下條件,方能對宮主令·無缺出價:善惡標籤爲狂,未婚娶,身體完整、未去勢。
陸 每月16日20時無缺公子角逐開啟,20時至20時30分之間,選手可使用宮主令·無缺前往比賽場地。
【薈萃移花宮·觀衆入場】
壹 每月每月14日至16日20時之間,玩家可在蘇州(312,566)移花宮無缺公子接引人卿雪處購買觀戰憑証墨玉梅花·無缺。
貳 移花宮弟子可直接前往比賽場地,無需額外購買觀戰憑証。
叁 每月16日20時無缺公子角逐開啟,20時至20時30分之間,觀衆可使用墨玉梅花·無缺前往比賽場地。
【比賽流程·文爭武鬥】
壹 文爭:選手分爲兩邊陣營,每位選手皆能獲得基礎層數的繡球BUFF。比賽開始後選手兩兩依次進入房間比武,擊殺對方玩家即可獲得對方身上繡球buff。若在沒有繡球buff的情況下被擊殺,則淘汰出房間。在所有選手輪賽完畢,“文爭”階段比賽結束。
貳 武鬥:比賽開始後所有選手一起進入房間比武,擊殺對方玩家即可獲得對方身上繡球buff。若在沒有繡球buff的情況下被擊殺,則淘汰出房間。比賽時間到,或者一方陣營所有玩家都被淘汰,則“武鬥”階段比賽結束。
叁 勝利方每人獲得1層繡球buff。
友情提示:本階段至關重要的就是收集繡球BUFF,不要手軟多多益善哦!
【比賽流程·豪擲千金】
壹 認購繡球:玩家獲得認購繡球的機會,可認購的數量爲文爭武鬥結束時自身所帶有的繡球buff層數。
貳 已認購的繡球會直接進入背包。
叁 未認購的繡球由移花宮收回,稍後開啟繡球的競拍,由所有參賽玩家競購爭奪,價高者得。
肆 所有繡球都已競拍完畢,則所持繡球最多且獲得移花宮夙絮宮主期許者,當選本月無缺公子。
友情提示:想要當選花無缺,達成移花宮夙絮宮主的期許也很重要。繡球數量最多不一定能當選,只有不放棄每一次獲得繡球的機會,才能增加自己當選的機會。當選後無缺繡球的作用也很重要哦!
【得天獨厚·無缺殊榮】
壹 無缺公子可加入移花宮,獲得無缺公子稱號,無缺公子專有時裝。
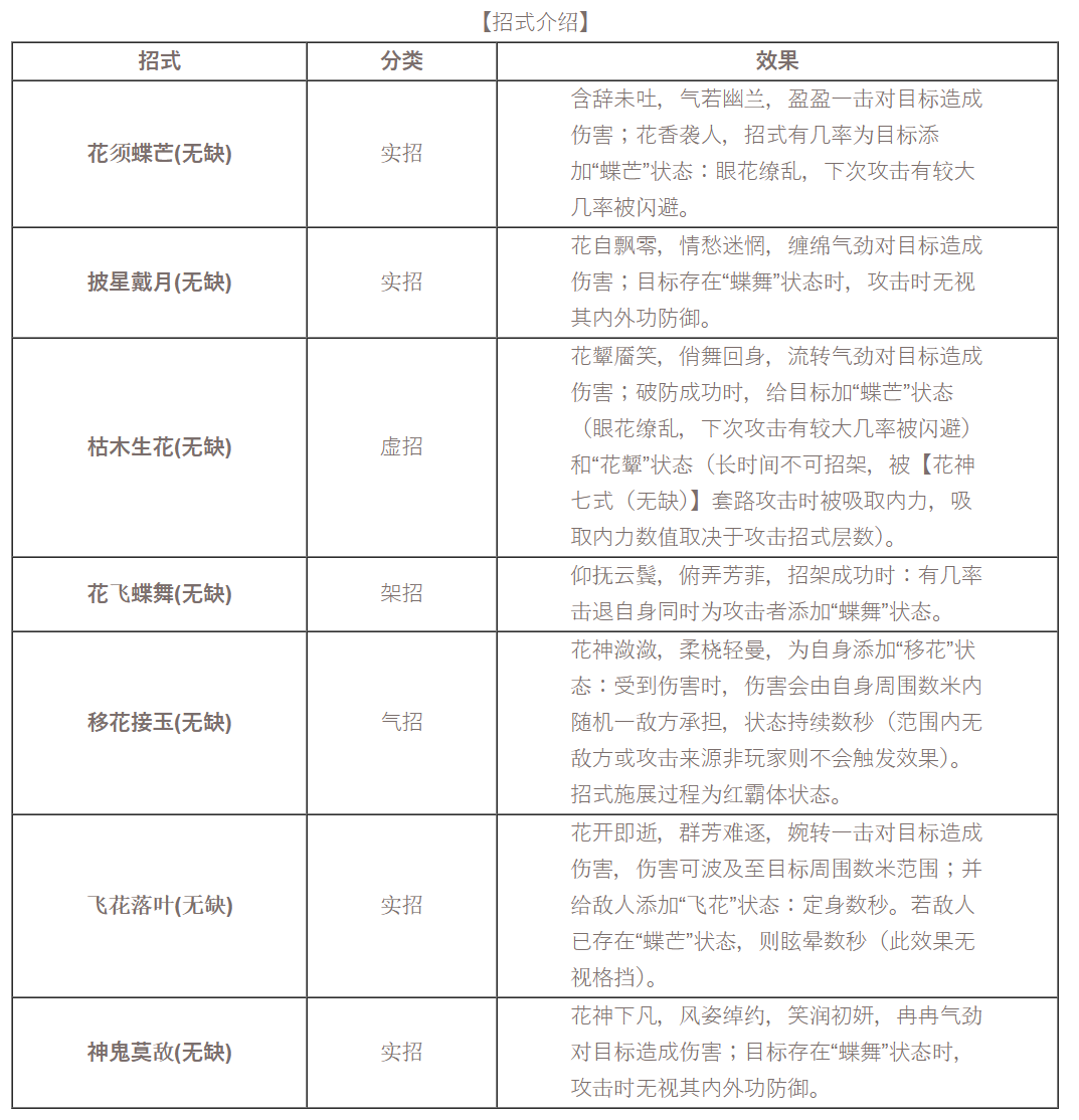
貳 無缺公子手持角逐中獲得的無缺繡球,可在移花宮指定弟子處兌換大量墨玉梅花令,該道具可用於換取古譜武學《花神七式·無缺》及移花宮內功《明玉神功》。
叁 通過日常功課亦可獲得墨玉梅花令。
肆 無缺公子稱號身份每月14號競選再開之日失效,失效後玩家與其他非移花宮弟子無異,但所學內功武學將伴其一生。

【勤修苦練·師門挑戰】
壹 移花宮弟子每日花費官銀可在花憐心處購買”花宮挑戰令”一枚(每日每個服務器限購一枚),玩家通過使用挑戰令接取並完成相關一系列任務後獲得獎勵”宮主的賞賜”,從中可以開出無缺繡球兌換憑証(不綁定)1張,茗花玉牌(綁定)1枚。集齊5張兌換憑証可在花憐心處兌換無缺公子繡球1個;2張茗花玉牌可兌換”瑤絮”時裝禮盒(綁定)一個。
貳 師門挑戰活動每日可開啟1次,持有”百花香”(“花宮挑戰令”任務步驟中給予)的玩家,每晚19時至20時於移花宮的後山固定點使用,即可被傳送進入活動場景中。
叁 其餘移花宮弟子進入活動範圍內便可被傳入活動場景(道具使用後,1個小時內所有玩家可以自由進出活動場景,1個小時後,玩家將無法進入)。傳入活動場景的玩家可以接受日常任務”挑戰師姐”,成功擊敗師姐雪然,任務即可完成,完成後獲得繡玉花囊,從中可開出墨玉梅花令(綁定)。
肆 購買“花宮挑戰令” 的玩家需完成”師姐的試煉(貳)”任務,方能獲得專屬獎勵”宮主的賞賜”。
享舉世無雙之盛名,擁獨步天下之神功,賞鶯燕滿庭之福祉,傲九重天外之雲霄。誰言世間無完君,誰能一舉奪下移花宮“花無缺”殊榮?



